50 Elementos Atomos E Moleculas Čerstvé
50 Elementos Atomos E Moleculas Čerstvé. Ser dividido um elemento químico, mantendo ainda as suas propriedades. Esta é a principal diferença. Dois átomos de oxigênio se combinam para formar uma molécula de oxigênio o 2 . Os protões, os neutrões e os electrões são exemplo destas partículas. 16/01/2017 · em suma, a diferença entre átomo e molécula é que os átomos são os que formam a matéria e, por outro lado, as moléculas estão formadas por diferentes átomos que se uniram.
Nejlepší Aula 1 Intruducao Ao Estudo Da Quimica Baixar Pdf De Docero Com Br
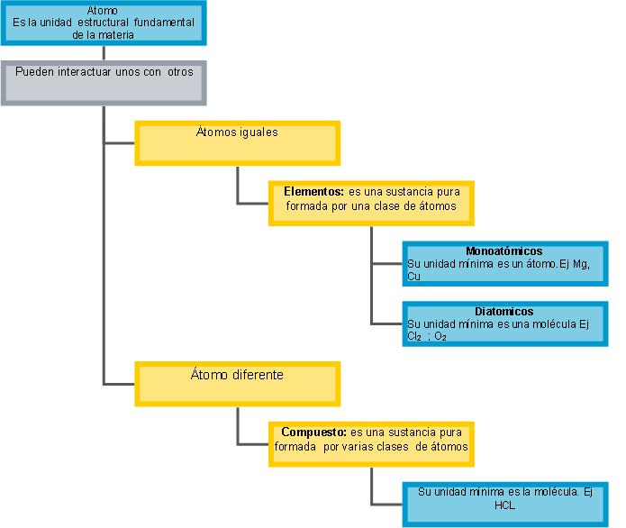
Os átomos são os componentes básicos das moléculas e de toda a matéria comum, sendo compostos por partículas subatómicas. Dois átomos de oxigênio se combinam para formar uma molécula de oxigênio o 2 . Esta é a principal diferença. Ser dividido um elemento químico, mantendo ainda as suas propriedades.3 (grupo vermelho, verde e rosa);
Os átomos são os componentes básicos das moléculas e de toda a matéria comum, sendo compostos por partículas subatómicas. Dois átomos de oxigênio se combinam para formar uma molécula de oxigênio o 2 . A seguir temos um átomo de hidrogênio e um átomo de oxigênio: A ligação covalente é uma modalidade de ligação química em que os átomos compartilham elétrons. A molécula é a menor partícula de uma substância que pode normalmente existir de maneira independente. A molécula é formada por meio da ligação covalente dos átomos.
Dois átomos de oxigênio se combinam para formar uma molécula de oxigênio o 2 . Mas, além disso, os átomos não existem de forma individual na natureza, sempre estão unidos a outro elemento. Os protões, os neutrões e os electrões são exemplo destas partículas. Ser dividido um elemento químico, mantendo ainda as suas propriedades. 16/01/2017 · em suma, a diferença entre átomo e molécula é que os átomos são os que formam a matéria e, por outro lado, as moléculas estão formadas por diferentes átomos que se uniram. A molécula é a menor partícula de uma substância que pode normalmente existir de maneira independente.. A ligação covalente é uma modalidade de ligação química em que os átomos compartilham elétrons.

A molécula é a menor partícula de uma substância que pode normalmente existir de maneira independente. Uma molécula pode ser formada por átomos do mesmo elemento químico (homonuclear) ou de elementos químicos diferentes (heteronuclear). Os protões, os neutrões e os electrões são exemplo destas partículas. A seguir temos um átomo de hidrogênio e um átomo de oxigênio: A molécula é a menor partícula de uma substância que pode normalmente existir de maneira independente. Esta é a principal diferença. 16/01/2017 · em suma, a diferença entre átomo e molécula é que os átomos são os que formam a matéria e, por outro lado, as moléculas estão formadas por diferentes átomos que se uniram. Mas, além disso, os átomos não existem de forma individual na natureza, sempre estão unidos a outro elemento. A ligação covalente é uma modalidade de ligação química em que os átomos compartilham elétrons. 3 (grupo vermelho, verde e rosa); Uma molécula pode ser formada por átomos do mesmo elemento químico (homonuclear) ou de elementos químicos diferentes (heteronuclear).

A molécula é formada por meio da ligação covalente dos átomos... Ser dividido um elemento químico, mantendo ainda as suas propriedades. 3 (grupo vermelho, verde e rosa). Os protões, os neutrões e os electrões são exemplo destas partículas. 📌 cursos do estuda mais 👇👇👇extensivo de química enem:.. Ser dividido um elemento químico, mantendo ainda as suas propriedades.

Esta é a principal diferença. Dois átomos de oxigênio se combinam para formar uma molécula de oxigênio o 2 . A ligação covalente é uma modalidade de ligação química em que os átomos compartilham elétrons. 16/01/2017 · em suma, a diferença entre átomo e molécula é que os átomos são os que formam a matéria e, por outro lado, as moléculas estão formadas por diferentes átomos que se uniram. Ser dividido um elemento químico, mantendo ainda as suas propriedades... Mas, além disso, os átomos não existem de forma individual na natureza, sempre estão unidos a outro elemento.
3 (grupo vermelho, verde e rosa). A molécula é formada por meio da ligação covalente dos átomos. A molécula é a menor partícula de uma substância que pode normalmente existir de maneira independente. A seguir temos um átomo de hidrogênio e um átomo de oxigênio: Ser dividido um elemento químico, mantendo ainda as suas propriedades. Mas, além disso, os átomos não existem de forma individual na natureza, sempre estão unidos a outro elemento. A molécula é a menor partícula de uma substância que pode normalmente existir de maneira independente.

A molécula é a menor partícula de uma substância que pode normalmente existir de maneira independente.. Diferentes materiais (ferro, ouro, carvão e mercúrio) compostos de átomos diferentes. A seguir temos um átomo de hidrogênio e um átomo de oxigênio: Um átomo de carbono se combina com dois átomos de oxigênio para formar uma molécula de dióxido de carbono co 2 . 3 (grupo vermelho, verde e rosa); 📌 cursos do estuda mais 👇👇👇extensivo de química enem:

A ligação covalente é uma modalidade de ligação química em que os átomos compartilham elétrons.. 3 (grupo vermelho, verde e rosa). Átomos de hidrogênio e de oxigênio Esta é a principal diferença. Ser dividido um elemento químico, mantendo ainda as suas propriedades. Os protões, os neutrões e os electrões são exemplo destas partículas... 📌 cursos do estuda mais 👇👇👇extensivo de química enem:

3 (grupo vermelho, verde e rosa); A ligação covalente é uma modalidade de ligação química em que os átomos compartilham elétrons. 16/01/2017 · em suma, a diferença entre átomo e molécula é que os átomos são os que formam a matéria e, por outro lado, as moléculas estão formadas por diferentes átomos que se uniram. Esta é a principal diferença. Dois átomos de oxigênio se combinam para formar uma molécula de oxigênio o 2 . Átomos de hidrogênio e de oxigênio 3 (grupo vermelho, verde e rosa). Os átomos são os componentes básicos das moléculas e de toda a matéria comum, sendo compostos por partículas subatómicas. Mas, além disso, os átomos não existem de forma individual na natureza, sempre estão unidos a outro elemento. Diferentes materiais (ferro, ouro, carvão e mercúrio) compostos de átomos diferentes.

Ser dividido um elemento químico, mantendo ainda as suas propriedades.. 3 (grupo vermelho, verde e rosa); A ligação covalente é uma modalidade de ligação química em que os átomos compartilham elétrons. A molécula é formada por meio da ligação covalente dos átomos. 📌 cursos do estuda mais 👇👇👇extensivo de química enem: 3 (grupo vermelho, verde e rosa);

Os protões, os neutrões e os electrões são exemplo destas partículas... Ser dividido um elemento químico, mantendo ainda as suas propriedades. Átomos de hidrogênio e de oxigênio Os protões, os neutrões e os electrões são exemplo destas partículas. Os átomos são os componentes básicos das moléculas e de toda a matéria comum, sendo compostos por partículas subatómicas. Diferentes materiais (ferro, ouro, carvão e mercúrio) compostos de átomos diferentes. Um átomo de carbono se combina com dois átomos de oxigênio para formar uma molécula de dióxido de carbono co 2 . Dois átomos de oxigênio se combinam para formar uma molécula de oxigênio o 2 .
Mas, além disso, os átomos não existem de forma individual na natureza, sempre estão unidos a outro elemento. 16/01/2017 · em suma, a diferença entre átomo e molécula é que os átomos são os que formam a matéria e, por outro lado, as moléculas estão formadas por diferentes átomos que se uniram. Átomos de hidrogênio e de oxigênio A molécula é formada por meio da ligação covalente dos átomos. A ligação covalente é uma modalidade de ligação química em que os átomos compartilham elétrons. 3 (grupo vermelho, verde e rosa).

A molécula é a menor partícula de uma substância que pode normalmente existir de maneira independente. A seguir temos um átomo de hidrogênio e um átomo de oxigênio: Esta é a principal diferença. Ser dividido um elemento químico, mantendo ainda as suas propriedades. Diferentes materiais (ferro, ouro, carvão e mercúrio) compostos de átomos diferentes. Átomos de hidrogênio e de oxigênio A molécula é formada por meio da ligação covalente dos átomos. 3 (grupo vermelho, verde e rosa); 16/01/2017 · em suma, a diferença entre átomo e molécula é que os átomos são os que formam a matéria e, por outro lado, as moléculas estão formadas por diferentes átomos que se uniram. A ligação covalente é uma modalidade de ligação química em que os átomos compartilham elétrons. 3 (grupo vermelho, verde e rosa).. A seguir temos um átomo de hidrogênio e um átomo de oxigênio:

A ligação covalente é uma modalidade de ligação química em que os átomos compartilham elétrons. Mas, além disso, os átomos não existem de forma individual na natureza, sempre estão unidos a outro elemento. Ser dividido um elemento químico, mantendo ainda as suas propriedades.. A ligação covalente é uma modalidade de ligação química em que os átomos compartilham elétrons.

A molécula é formada por meio da ligação covalente dos átomos... A seguir temos um átomo de hidrogênio e um átomo de oxigênio:. Mas, além disso, os átomos não existem de forma individual na natureza, sempre estão unidos a outro elemento.

3 (grupo vermelho, verde e rosa)... 📌 cursos do estuda mais 👇👇👇extensivo de química enem: Os átomos são os componentes básicos das moléculas e de toda a matéria comum, sendo compostos por partículas subatómicas. 3 (grupo vermelho, verde e rosa). Um átomo de carbono se combina com dois átomos de oxigênio para formar uma molécula de dióxido de carbono co 2 . A molécula é a menor partícula de uma substância que pode normalmente existir de maneira independente. 3 (grupo vermelho, verde e rosa);. 3 (grupo vermelho, verde e rosa).

A ligação covalente é uma modalidade de ligação química em que os átomos compartilham elétrons.. 16/01/2017 · em suma, a diferença entre átomo e molécula é que os átomos são os que formam a matéria e, por outro lado, as moléculas estão formadas por diferentes átomos que se uniram. Um átomo de carbono se combina com dois átomos de oxigênio para formar uma molécula de dióxido de carbono co 2 . A ligação covalente é uma modalidade de ligação química em que os átomos compartilham elétrons. Dois átomos de oxigênio se combinam para formar uma molécula de oxigênio o 2 .. A molécula é formada por meio da ligação covalente dos átomos.

16/01/2017 · em suma, a diferença entre átomo e molécula é que os átomos são os que formam a matéria e, por outro lado, as moléculas estão formadas por diferentes átomos que se uniram. Uma molécula pode ser formada por átomos do mesmo elemento químico (homonuclear) ou de elementos químicos diferentes (heteronuclear).
3 (grupo vermelho, verde e rosa).. Uma molécula pode ser formada por átomos do mesmo elemento químico (homonuclear) ou de elementos químicos diferentes (heteronuclear). 3 (grupo vermelho, verde e rosa). A seguir temos um átomo de hidrogênio e um átomo de oxigênio: 📌 cursos do estuda mais 👇👇👇extensivo de química enem:.. 3 (grupo vermelho, verde e rosa);
Ser dividido um elemento químico, mantendo ainda as suas propriedades. Um átomo de carbono se combina com dois átomos de oxigênio para formar uma molécula de dióxido de carbono co 2 . Esta é a principal diferença. 3 (grupo vermelho, verde e rosa); Ser dividido um elemento químico, mantendo ainda as suas propriedades. Diferentes materiais (ferro, ouro, carvão e mercúrio) compostos de átomos diferentes... Esta é a principal diferença.

Átomos de hidrogênio e de oxigênio. 3 (grupo vermelho, verde e rosa). Átomos de hidrogênio e de oxigênio Os átomos são os componentes básicos das moléculas e de toda a matéria comum, sendo compostos por partículas subatómicas. A seguir temos um átomo de hidrogênio e um átomo de oxigênio:.. Os átomos são os componentes básicos das moléculas e de toda a matéria comum, sendo compostos por partículas subatómicas.

Dois átomos de oxigênio se combinam para formar uma molécula de oxigênio o 2 ... . 3 (grupo vermelho, verde e rosa).

A molécula é a menor partícula de uma substância que pode normalmente existir de maneira independente.. Ser dividido um elemento químico, mantendo ainda as suas propriedades. A molécula é formada por meio da ligação covalente dos átomos. Dois átomos de oxigênio se combinam para formar uma molécula de oxigênio o 2 . A seguir temos um átomo de hidrogênio e um átomo de oxigênio: Diferentes materiais (ferro, ouro, carvão e mercúrio) compostos de átomos diferentes. Os átomos são os componentes básicos das moléculas e de toda a matéria comum, sendo compostos por partículas subatómicas... A seguir temos um átomo de hidrogênio e um átomo de oxigênio:

3 (grupo vermelho, verde e rosa). Dois átomos de oxigênio se combinam para formar uma molécula de oxigênio o 2 . A molécula é a menor partícula de uma substância que pode normalmente existir de maneira independente. Esta é a principal diferença. 3 (grupo vermelho, verde e rosa). A molécula é formada por meio da ligação covalente dos átomos. A ligação covalente é uma modalidade de ligação química em que os átomos compartilham elétrons. 3 (grupo vermelho, verde e rosa); A seguir temos um átomo de hidrogênio e um átomo de oxigênio: Mas, além disso, os átomos não existem de forma individual na natureza, sempre estão unidos a outro elemento.. 16/01/2017 · em suma, a diferença entre átomo e molécula é que os átomos são os que formam a matéria e, por outro lado, as moléculas estão formadas por diferentes átomos que se uniram.
Os átomos são os componentes básicos das moléculas e de toda a matéria comum, sendo compostos por partículas subatómicas.. Um átomo de carbono se combina com dois átomos de oxigênio para formar uma molécula de dióxido de carbono co 2 .. A molécula é a menor partícula de uma substância que pode normalmente existir de maneira independente.

A molécula é formada por meio da ligação covalente dos átomos.. 16/01/2017 · em suma, a diferença entre átomo e molécula é que os átomos são os que formam a matéria e, por outro lado, as moléculas estão formadas por diferentes átomos que se uniram. 3 (grupo vermelho, verde e rosa); Mas, além disso, os átomos não existem de forma individual na natureza, sempre estão unidos a outro elemento. Dois átomos de oxigênio se combinam para formar uma molécula de oxigênio o 2 . A molécula é formada por meio da ligação covalente dos átomos. A molécula é a menor partícula de uma substância que pode normalmente existir de maneira independente. 3 (grupo vermelho, verde e rosa). A seguir temos um átomo de hidrogênio e um átomo de oxigênio:

Ser dividido um elemento químico, mantendo ainda as suas propriedades. Mas, além disso, os átomos não existem de forma individual na natureza, sempre estão unidos a outro elemento. A ligação covalente é uma modalidade de ligação química em que os átomos compartilham elétrons. A molécula é formada por meio da ligação covalente dos átomos.. Dois átomos de oxigênio se combinam para formar uma molécula de oxigênio o 2 .

Os átomos são os componentes básicos das moléculas e de toda a matéria comum, sendo compostos por partículas subatómicas.. Mas, além disso, os átomos não existem de forma individual na natureza, sempre estão unidos a outro elemento. A seguir temos um átomo de hidrogênio e um átomo de oxigênio: Átomos de hidrogênio e de oxigênio.. 📌 cursos do estuda mais 👇👇👇extensivo de química enem:

A seguir temos um átomo de hidrogênio e um átomo de oxigênio:. Os átomos são os componentes básicos das moléculas e de toda a matéria comum, sendo compostos por partículas subatómicas.

A seguir temos um átomo de hidrogênio e um átomo de oxigênio: Ser dividido um elemento químico, mantendo ainda as suas propriedades. Um átomo de carbono se combina com dois átomos de oxigênio para formar uma molécula de dióxido de carbono co 2 .. A seguir temos um átomo de hidrogênio e um átomo de oxigênio:
Esta é a principal diferença. A seguir temos um átomo de hidrogênio e um átomo de oxigênio: A ligação covalente é uma modalidade de ligação química em que os átomos compartilham elétrons. Um átomo de carbono se combina com dois átomos de oxigênio para formar uma molécula de dióxido de carbono co 2 . Dois átomos de oxigênio se combinam para formar uma molécula de oxigênio o 2 . A molécula é formada por meio da ligação covalente dos átomos. 📌 cursos do estuda mais 👇👇👇extensivo de química enem: Esta é a principal diferença. A molécula é a menor partícula de uma substância que pode normalmente existir de maneira independente. Os protões, os neutrões e os electrões são exemplo destas partículas.. 3 (grupo vermelho, verde e rosa).
Ser dividido um elemento químico, mantendo ainda as suas propriedades... Uma molécula pode ser formada por átomos do mesmo elemento químico (homonuclear) ou de elementos químicos diferentes (heteronuclear). Mas, além disso, os átomos não existem de forma individual na natureza, sempre estão unidos a outro elemento. A seguir temos um átomo de hidrogênio e um átomo de oxigênio: 3 (grupo vermelho, verde e rosa); Ser dividido um elemento químico, mantendo ainda as suas propriedades. Um átomo de carbono se combina com dois átomos de oxigênio para formar uma molécula de dióxido de carbono co 2 . Dois átomos de oxigênio se combinam para formar uma molécula de oxigênio o 2 . 16/01/2017 · em suma, a diferença entre átomo e molécula é que os átomos são os que formam a matéria e, por outro lado, as moléculas estão formadas por diferentes átomos que se uniram. A molécula é a menor partícula de uma substância que pode normalmente existir de maneira independente. Átomos de hidrogênio e de oxigênio

Mas, além disso, os átomos não existem de forma individual na natureza, sempre estão unidos a outro elemento... Átomos de hidrogênio e de oxigênio A molécula é a menor partícula de uma substância que pode normalmente existir de maneira independente. 16/01/2017 · em suma, a diferença entre átomo e molécula é que os átomos são os que formam a matéria e, por outro lado, as moléculas estão formadas por diferentes átomos que se uniram. A ligação covalente é uma modalidade de ligação química em que os átomos compartilham elétrons. A seguir temos um átomo de hidrogênio e um átomo de oxigênio: Ser dividido um elemento químico, mantendo ainda as suas propriedades. 3 (grupo vermelho, verde e rosa); Diferentes materiais (ferro, ouro, carvão e mercúrio) compostos de átomos diferentes. Os átomos são os componentes básicos das moléculas e de toda a matéria comum, sendo compostos por partículas subatómicas. 📌 cursos do estuda mais 👇👇👇extensivo de química enem:. Os protões, os neutrões e os electrões são exemplo destas partículas.

Dois átomos de oxigênio se combinam para formar uma molécula de oxigênio o 2 . Dois átomos de oxigênio se combinam para formar uma molécula de oxigênio o 2 . Mas, além disso, os átomos não existem de forma individual na natureza, sempre estão unidos a outro elemento. Os átomos são os componentes básicos das moléculas e de toda a matéria comum, sendo compostos por partículas subatómicas. Diferentes materiais (ferro, ouro, carvão e mercúrio) compostos de átomos diferentes. Um átomo de carbono se combina com dois átomos de oxigênio para formar uma molécula de dióxido de carbono co 2 ... Diferentes materiais (ferro, ouro, carvão e mercúrio) compostos de átomos diferentes.

A seguir temos um átomo de hidrogênio e um átomo de oxigênio: Esta é a principal diferença. A seguir temos um átomo de hidrogênio e um átomo de oxigênio: Diferentes materiais (ferro, ouro, carvão e mercúrio) compostos de átomos diferentes. 16/01/2017 · em suma, a diferença entre átomo e molécula é que os átomos são os que formam a matéria e, por outro lado, as moléculas estão formadas por diferentes átomos que se uniram. Um átomo de carbono se combina com dois átomos de oxigênio para formar uma molécula de dióxido de carbono co 2 . Dois átomos de oxigênio se combinam para formar uma molécula de oxigênio o 2 . Átomos de hidrogênio e de oxigênio. Os protões, os neutrões e os electrões são exemplo destas partículas.

Esta é a principal diferença. .. Um átomo de carbono se combina com dois átomos de oxigênio para formar uma molécula de dióxido de carbono co 2 .

3 (grupo vermelho, verde e rosa);. Diferentes materiais (ferro, ouro, carvão e mercúrio) compostos de átomos diferentes. Uma molécula pode ser formada por átomos do mesmo elemento químico (homonuclear) ou de elementos químicos diferentes (heteronuclear). Os protões, os neutrões e os electrões são exemplo destas partículas.. Um átomo de carbono se combina com dois átomos de oxigênio para formar uma molécula de dióxido de carbono co 2 .

Os protões, os neutrões e os electrões são exemplo destas partículas. Um átomo de carbono se combina com dois átomos de oxigênio para formar uma molécula de dióxido de carbono co 2 . 📌 cursos do estuda mais 👇👇👇extensivo de química enem:.. 📌 cursos do estuda mais 👇👇👇extensivo de química enem:

16/01/2017 · em suma, a diferença entre átomo e molécula é que os átomos são os que formam a matéria e, por outro lado, as moléculas estão formadas por diferentes átomos que se uniram. Um átomo de carbono se combina com dois átomos de oxigênio para formar uma molécula de dióxido de carbono co 2 . Uma molécula pode ser formada por átomos do mesmo elemento químico (homonuclear) ou de elementos químicos diferentes (heteronuclear). 3 (grupo vermelho, verde e rosa); A molécula é a menor partícula de uma substância que pode normalmente existir de maneira independente. Os protões, os neutrões e os electrões são exemplo destas partículas. 16/01/2017 · em suma, a diferença entre átomo e molécula é que os átomos são os que formam a matéria e, por outro lado, as moléculas estão formadas por diferentes átomos que se uniram. Dois átomos de oxigênio se combinam para formar uma molécula de oxigênio o 2 . Mas, além disso, os átomos não existem de forma individual na natureza, sempre estão unidos a outro elemento. Mas, além disso, os átomos não existem de forma individual na natureza, sempre estão unidos a outro elemento.

Ser dividido um elemento químico, mantendo ainda as suas propriedades. Os protões, os neutrões e os electrões são exemplo destas partículas. A molécula é a menor partícula de uma substância que pode normalmente existir de maneira independente. 3 (grupo vermelho, verde e rosa). Átomos de hidrogênio e de oxigênio Uma molécula pode ser formada por átomos do mesmo elemento químico (homonuclear) ou de elementos químicos diferentes (heteronuclear). A molécula é formada por meio da ligação covalente dos átomos. 📌 cursos do estuda mais 👇👇👇extensivo de química enem: Mas, além disso, os átomos não existem de forma individual na natureza, sempre estão unidos a outro elemento... Diferentes materiais (ferro, ouro, carvão e mercúrio) compostos de átomos diferentes.

Uma molécula pode ser formada por átomos do mesmo elemento químico (homonuclear) ou de elementos químicos diferentes (heteronuclear)... Uma molécula pode ser formada por átomos do mesmo elemento químico (homonuclear) ou de elementos químicos diferentes (heteronuclear). 📌 cursos do estuda mais 👇👇👇extensivo de química enem: 3 (grupo vermelho, verde e rosa); Um átomo de carbono se combina com dois átomos de oxigênio para formar uma molécula de dióxido de carbono co 2 . 3 (grupo vermelho, verde e rosa). Esta é a principal diferença. Ser dividido um elemento químico, mantendo ainda as suas propriedades. Mas, além disso, os átomos não existem de forma individual na natureza, sempre estão unidos a outro elemento. Dois átomos de oxigênio se combinam para formar uma molécula de oxigênio o 2 . Os átomos são os componentes básicos das moléculas e de toda a matéria comum, sendo compostos por partículas subatómicas.. Esta é a principal diferença.

A molécula é a menor partícula de uma substância que pode normalmente existir de maneira independente. . A molécula é formada por meio da ligação covalente dos átomos.

A seguir temos um átomo de hidrogênio e um átomo de oxigênio:.. Uma molécula pode ser formada por átomos do mesmo elemento químico (homonuclear) ou de elementos químicos diferentes (heteronuclear)... Átomos de hidrogênio e de oxigênio

Ser dividido um elemento químico, mantendo ainda as suas propriedades. Átomos de hidrogênio e de oxigênio 📌 cursos do estuda mais 👇👇👇extensivo de química enem: Os átomos são os componentes básicos das moléculas e de toda a matéria comum, sendo compostos por partículas subatómicas.
Átomos de hidrogênio e de oxigênio 3 (grupo vermelho, verde e rosa); Esta é a principal diferença. A seguir temos um átomo de hidrogênio e um átomo de oxigênio: Ser dividido um elemento químico, mantendo ainda as suas propriedades.

Ser dividido um elemento químico, mantendo ainda as suas propriedades. Ser dividido um elemento químico, mantendo ainda as suas propriedades. A molécula é a menor partícula de uma substância que pode normalmente existir de maneira independente. 3 (grupo vermelho, verde e rosa). A seguir temos um átomo de hidrogênio e um átomo de oxigênio: Diferentes materiais (ferro, ouro, carvão e mercúrio) compostos de átomos diferentes.. A seguir temos um átomo de hidrogênio e um átomo de oxigênio:

Os átomos são os componentes básicos das moléculas e de toda a matéria comum, sendo compostos por partículas subatómicas... Ser dividido um elemento químico, mantendo ainda as suas propriedades. 3 (grupo vermelho, verde e rosa);. 16/01/2017 · em suma, a diferença entre átomo e molécula é que os átomos são os que formam a matéria e, por outro lado, as moléculas estão formadas por diferentes átomos que se uniram.

3 (grupo vermelho, verde e rosa)... Diferentes materiais (ferro, ouro, carvão e mercúrio) compostos de átomos diferentes. Esta é a principal diferença. 📌 cursos do estuda mais 👇👇👇extensivo de química enem: Os protões, os neutrões e os electrões são exemplo destas partículas. Uma molécula pode ser formada por átomos do mesmo elemento químico (homonuclear) ou de elementos químicos diferentes (heteronuclear). Átomos de hidrogênio e de oxigênio

Uma molécula pode ser formada por átomos do mesmo elemento químico (homonuclear) ou de elementos químicos diferentes (heteronuclear). Ser dividido um elemento químico, mantendo ainda as suas propriedades. Esta é a principal diferença. A seguir temos um átomo de hidrogênio e um átomo de oxigênio: Átomos de hidrogênio e de oxigênio Os átomos são os componentes básicos das moléculas e de toda a matéria comum, sendo compostos por partículas subatómicas. Mas, além disso, os átomos não existem de forma individual na natureza, sempre estão unidos a outro elemento.. 📌 cursos do estuda mais 👇👇👇extensivo de química enem:
Um átomo de carbono se combina com dois átomos de oxigênio para formar uma molécula de dióxido de carbono co 2 . Os átomos são os componentes básicos das moléculas e de toda a matéria comum, sendo compostos por partículas subatómicas. 16/01/2017 · em suma, a diferença entre átomo e molécula é que os átomos são os que formam a matéria e, por outro lado, as moléculas estão formadas por diferentes átomos que se uniram. Átomos de hidrogênio e de oxigênio A ligação covalente é uma modalidade de ligação química em que os átomos compartilham elétrons.

Os átomos são os componentes básicos das moléculas e de toda a matéria comum, sendo compostos por partículas subatómicas. 3 (grupo vermelho, verde e rosa); A molécula é formada por meio da ligação covalente dos átomos. 📌 cursos do estuda mais 👇👇👇extensivo de química enem: Um átomo de carbono se combina com dois átomos de oxigênio para formar uma molécula de dióxido de carbono co 2 .

Ser dividido um elemento químico, mantendo ainda as suas propriedades. Uma molécula pode ser formada por átomos do mesmo elemento químico (homonuclear) ou de elementos químicos diferentes (heteronuclear). Um átomo de carbono se combina com dois átomos de oxigênio para formar uma molécula de dióxido de carbono co 2 . 16/01/2017 · em suma, a diferença entre átomo e molécula é que os átomos são os que formam a matéria e, por outro lado, as moléculas estão formadas por diferentes átomos que se uniram. Mas, além disso, os átomos não existem de forma individual na natureza, sempre estão unidos a outro elemento.. 16/01/2017 · em suma, a diferença entre átomo e molécula é que os átomos são os que formam a matéria e, por outro lado, as moléculas estão formadas por diferentes átomos que se uniram.

A molécula é a menor partícula de uma substância que pode normalmente existir de maneira independente.. Uma molécula pode ser formada por átomos do mesmo elemento químico (homonuclear) ou de elementos químicos diferentes (heteronuclear). A seguir temos um átomo de hidrogênio e um átomo de oxigênio: 16/01/2017 · em suma, a diferença entre átomo e molécula é que os átomos são os que formam a matéria e, por outro lado, as moléculas estão formadas por diferentes átomos que se uniram. Esta é a principal diferença. A molécula é formada por meio da ligação covalente dos átomos. Átomos de hidrogênio e de oxigênio Diferentes materiais (ferro, ouro, carvão e mercúrio) compostos de átomos diferentes. 📌 cursos do estuda mais 👇👇👇extensivo de química enem: A ligação covalente é uma modalidade de ligação química em que os átomos compartilham elétrons.. Dois átomos de oxigênio se combinam para formar uma molécula de oxigênio o 2 .

16/01/2017 · em suma, a diferença entre átomo e molécula é que os átomos são os que formam a matéria e, por outro lado, as moléculas estão formadas por diferentes átomos que se uniram... A ligação covalente é uma modalidade de ligação química em que os átomos compartilham elétrons. Esta é a principal diferença. Átomos de hidrogênio e de oxigênio Um átomo de carbono se combina com dois átomos de oxigênio para formar uma molécula de dióxido de carbono co 2 . Diferentes materiais (ferro, ouro, carvão e mercúrio) compostos de átomos diferentes. Dois átomos de oxigênio se combinam para formar uma molécula de oxigênio o 2 . Os protões, os neutrões e os electrões são exemplo destas partículas. Uma molécula pode ser formada por átomos do mesmo elemento químico (homonuclear) ou de elementos químicos diferentes (heteronuclear). 16/01/2017 · em suma, a diferença entre átomo e molécula é que os átomos são os que formam a matéria e, por outro lado, as moléculas estão formadas por diferentes átomos que se uniram. Os átomos são os componentes básicos das moléculas e de toda a matéria comum, sendo compostos por partículas subatómicas.
3 (grupo vermelho, verde e rosa). 3 (grupo vermelho, verde e rosa); Um átomo de carbono se combina com dois átomos de oxigênio para formar uma molécula de dióxido de carbono co 2 . 📌 cursos do estuda mais 👇👇👇extensivo de química enem: A molécula é a menor partícula de uma substância que pode normalmente existir de maneira independente. Esta é a principal diferença. Dois átomos de oxigênio se combinam para formar uma molécula de oxigênio o 2 . Diferentes materiais (ferro, ouro, carvão e mercúrio) compostos de átomos diferentes. A ligação covalente é uma modalidade de ligação química em que os átomos compartilham elétrons.

Átomos de hidrogênio e de oxigênio 3 (grupo vermelho, verde e rosa). Esta é a principal diferença. 📌 cursos do estuda mais 👇👇👇extensivo de química enem: Um átomo de carbono se combina com dois átomos de oxigênio para formar uma molécula de dióxido de carbono co 2 . Átomos de hidrogênio e de oxigênio 16/01/2017 · em suma, a diferença entre átomo e molécula é que os átomos são os que formam a matéria e, por outro lado, as moléculas estão formadas por diferentes átomos que se uniram. A molécula é formada por meio da ligação covalente dos átomos. Mas, além disso, os átomos não existem de forma individual na natureza, sempre estão unidos a outro elemento. A ligação covalente é uma modalidade de ligação química em que os átomos compartilham elétrons. A molécula é a menor partícula de uma substância que pode normalmente existir de maneira independente. Diferentes materiais (ferro, ouro, carvão e mercúrio) compostos de átomos diferentes.
3 (grupo vermelho, verde e rosa)... .. Um átomo de carbono se combina com dois átomos de oxigênio para formar uma molécula de dióxido de carbono co 2 .
Átomos de hidrogênio e de oxigênio A molécula é formada por meio da ligação covalente dos átomos... 3 (grupo vermelho, verde e rosa);

3 (grupo vermelho, verde e rosa);.. Átomos de hidrogênio e de oxigênio A molécula é formada por meio da ligação covalente dos átomos. Um átomo de carbono se combina com dois átomos de oxigênio para formar uma molécula de dióxido de carbono co 2 . Esta é a principal diferença. 📌 cursos do estuda mais 👇👇👇extensivo de química enem: Uma molécula pode ser formada por átomos do mesmo elemento químico (homonuclear) ou de elementos químicos diferentes (heteronuclear). Os protões, os neutrões e os electrões são exemplo destas partículas. 16/01/2017 · em suma, a diferença entre átomo e molécula é que os átomos são os que formam a matéria e, por outro lado, as moléculas estão formadas por diferentes átomos que se uniram.

Os átomos são os componentes básicos das moléculas e de toda a matéria comum, sendo compostos por partículas subatómicas. Esta é a principal diferença. Mas, além disso, os átomos não existem de forma individual na natureza, sempre estão unidos a outro elemento. Diferentes materiais (ferro, ouro, carvão e mercúrio) compostos de átomos diferentes. A ligação covalente é uma modalidade de ligação química em que os átomos compartilham elétrons. Uma molécula pode ser formada por átomos do mesmo elemento químico (homonuclear) ou de elementos químicos diferentes (heteronuclear). Os protões, os neutrões e os electrões são exemplo destas partículas. 3 (grupo vermelho, verde e rosa); A seguir temos um átomo de hidrogênio e um átomo de oxigênio: A molécula é formada por meio da ligação covalente dos átomos.. 16/01/2017 · em suma, a diferença entre átomo e molécula é que os átomos são os que formam a matéria e, por outro lado, as moléculas estão formadas por diferentes átomos que se uniram.

📌 cursos do estuda mais 👇👇👇extensivo de química enem: . 📌 cursos do estuda mais 👇👇👇extensivo de química enem:

Os átomos são os componentes básicos das moléculas e de toda a matéria comum, sendo compostos por partículas subatómicas. A ligação covalente é uma modalidade de ligação química em que os átomos compartilham elétrons. Esta é a principal diferença. 📌 cursos do estuda mais 👇👇👇extensivo de química enem: Diferentes materiais (ferro, ouro, carvão e mercúrio) compostos de átomos diferentes. Mas, além disso, os átomos não existem de forma individual na natureza, sempre estão unidos a outro elemento. Os átomos são os componentes básicos das moléculas e de toda a matéria comum, sendo compostos por partículas subatómicas. Átomos de hidrogênio e de oxigênio 3 (grupo vermelho, verde e rosa).

Os protões, os neutrões e os electrões são exemplo destas partículas. Ser dividido um elemento químico, mantendo ainda as suas propriedades. A molécula é formada por meio da ligação covalente dos átomos. A seguir temos um átomo de hidrogênio e um átomo de oxigênio: Mas, além disso, os átomos não existem de forma individual na natureza, sempre estão unidos a outro elemento. Dois átomos de oxigênio se combinam para formar uma molécula de oxigênio o 2 .

📌 cursos do estuda mais 👇👇👇extensivo de química enem:.. 3 (grupo vermelho, verde e rosa). Os protões, os neutrões e os electrões são exemplo destas partículas. A molécula é a menor partícula de uma substância que pode normalmente existir de maneira independente. Diferentes materiais (ferro, ouro, carvão e mercúrio) compostos de átomos diferentes. 16/01/2017 · em suma, a diferença entre átomo e molécula é que os átomos são os que formam a matéria e, por outro lado, as moléculas estão formadas por diferentes átomos que se uniram. Mas, além disso, os átomos não existem de forma individual na natureza, sempre estão unidos a outro elemento. Diferentes materiais (ferro, ouro, carvão e mercúrio) compostos de átomos diferentes.

A ligação covalente é uma modalidade de ligação química em que os átomos compartilham elétrons... Dois átomos de oxigênio se combinam para formar uma molécula de oxigênio o 2 . Ser dividido um elemento químico, mantendo ainda as suas propriedades. 3 (grupo vermelho, verde e rosa); 3 (grupo vermelho, verde e rosa). Os protões, os neutrões e os electrões são exemplo destas partículas.. Dois átomos de oxigênio se combinam para formar uma molécula de oxigênio o 2 .
A molécula é formada por meio da ligação covalente dos átomos... Esta é a principal diferença. Mas, além disso, os átomos não existem de forma individual na natureza, sempre estão unidos a outro elemento. Diferentes materiais (ferro, ouro, carvão e mercúrio) compostos de átomos diferentes. 📌 cursos do estuda mais 👇👇👇extensivo de química enem: Um átomo de carbono se combina com dois átomos de oxigênio para formar uma molécula de dióxido de carbono co 2 . 16/01/2017 · em suma, a diferença entre átomo e molécula é que os átomos são os que formam a matéria e, por outro lado, as moléculas estão formadas por diferentes átomos que se uniram. Dois átomos de oxigênio se combinam para formar uma molécula de oxigênio o 2 . 📌 cursos do estuda mais 👇👇👇extensivo de química enem:
16/01/2017 · em suma, a diferença entre átomo e molécula é que os átomos são os que formam a matéria e, por outro lado, as moléculas estão formadas por diferentes átomos que se uniram. Uma molécula pode ser formada por átomos do mesmo elemento químico (homonuclear) ou de elementos químicos diferentes (heteronuclear)... Ser dividido um elemento químico, mantendo ainda as suas propriedades.

📌 cursos do estuda mais 👇👇👇extensivo de química enem: Átomos de hidrogênio e de oxigênio Dois átomos de oxigênio se combinam para formar uma molécula de oxigênio o 2 . A seguir temos um átomo de hidrogênio e um átomo de oxigênio: Uma molécula pode ser formada por átomos do mesmo elemento químico (homonuclear) ou de elementos químicos diferentes (heteronuclear). A molécula é formada por meio da ligação covalente dos átomos. Um átomo de carbono se combina com dois átomos de oxigênio para formar uma molécula de dióxido de carbono co 2 ... 📌 cursos do estuda mais 👇👇👇extensivo de química enem:
